NOM-251-SE-2025
NORMA OFICIAL MEXICANA NOM-251-SE-2025, INDUSTRIA DE LA CONSTRUCCIÓN-PRODUCTOS DE ACERO-ESPECIFICACIONES, MÉTODOS DE PRUEBA E INFORMACIÓN COMERCIAL
Lilian Aurora Pérez Ornelas, Directora General de Normas y Presidenta del Comité Consultivo Nacional de Normalización de la Secretaría de Economía (CCONNSE), con fundamento en los artículos 34, fracciones II, XIII y XXXIII de la Ley Orgánica de la Administración Pública Federal; 4 de la Ley Federal de Procedimiento Administrativo; Tercero Transitorio del Decreto por el que se expide la Ley de Infraestructura de la Calidad y se abroga la Ley Federal sobre Metrología y Normalización; 3, fracción IX; 29, párrafo tercero, 35 y 39 de la Ley de Infraestructura de la Calidad; 34 del Reglamento de la Ley Federal sobre Metrología y Normalización; y 2, apartado A, fracción II, numerales 4 y 19, 11 y 12, fracciones I, XXVIII y XXIX, 36, fracciones I, II, IV y IX del Reglamento Interior de la Secretaría de Economía, en concordancia con el primero fracción VI, subfracción VI.1 del Acuerdo por el que se adscriben orgánicamente a las unidades administrativas de la Secretaría de Economía, publicado en el Diario Oficial de la Federación el 10 de abril de 2024.
CONSIDERANDO
Que es facultad de la Secretaría de Economía procurar las medidas que sean necesarias para garantizar que los productos que se comercialicen en el territorio nacional contengan los requisitos y cumplimiento a especificaciones contenidas en esta NOM necesarios para velar por la seguridad de los usuarios, así como garantizar los aspectos de información comercial para lograr una efectiva protección del consumidor.
Que el 06 de junio de 2025, el Comité Consultivo Nacional de Normalización de la Secretaría de Economía, aprobó la publicación del Aviso del Proyecto de Norma Oficial Mexicana PROY-NOM-251-SE-2025, Industria de la construcción-Productos de hierro y acero-Especificaciones, métodos de prueba e información comercial (cancela el PROY-NOM-251-SE-2021), la cual se realizó en el Diario Oficial de la Federación el 09 de julio de 2025, con objeto de que los interesados presentaran sus comentarios.
Que, conforme al procedimiento descrito en el artículo 38 de la Ley de Infraestructura de la Calidad, el proyecto estuvo a disposición del público general para su consulta; y que, dentro del plazo de 60 días naturales contados a partir del día siguiente de la fecha de publicación de dicho proyecto, los interesados presentaron comentarios sobre el contenido del mismo y que fueron analizados por el grupo de trabajo aprobado e instalado por el CCONNSE, realizándose las modificaciones conducentes a éste, a partir de los cuales se obtuvo la versión definitiva de esta Norma Oficial Mexicana.
Que con fecha 18 de noviembre de 2025, durante la Quinta Sesión Extraordinaria del Comité Consultivo Nacional de Normalización de la Secretaría de Economía, se aprobaron las respuestas a los comentarios recibidos a través de la consulta pública y la propuesta de ajustes al Proyecto de Norma Oficial Mexicana; de igual forma, se aprobó por unanimidad la resolución definitiva de la "Norma Oficial Mexicana NOM-251-SE-2025, Industria de la construcción - Productos de acero - Especificaciones, métodos de prueba e información comercial".
Que la Ley de Infraestructura de la Calidad establece que las Normas Oficiales Mexicanas tienen como finalidad atender las causas de los problemas identificados por las Autoridades Normalizadoras que afecten o que pongan en riesgo los objetivos legítimos de interés público, por lo que se expide la siguiente Norma Oficial Mexicana.
Ciudad de México, a 18 de noviembre de 2025.- Directora General de Normas y Presidenta del Comité Consultivo Nacional de Normalización de la Secretaría de Economía, Lilian Aurora Pérez Ornelas.- Rúbrica.
NORMA OFICIAL MEXICANA NOM-251-SE-2025 INDUSTRIA DE LA CONSTRUCCIÓN-PRODUCTOS DE ACERO-ESPECIFICACIONES, MÉTODOS DE PRUEBA E INFORMACIÓN COMERCIAL
PREFACIO
La elaboración de la presente Norma Oficial Mexicana es competencia del Comité Consultivo Nacional de Normalización de la Secretaría de Economía (CCONNSE) integrado por:
Con objeto de elaborar la presente Norma Oficial Mexicana, se constituyó un Grupo de Trabajo con la participación voluntaria de los siguientes actores:
ÍNDICE DEL CONTENIDO
1. Objetivo y campo de aplicación
2. Referencias Normativas
3. Términos y definiciones
4. Especificaciones
5. Información comercial
6. Muestreo
7. Procedimiento de Evaluación de la Conformidad
8. Vigilancia
9. Concordancia con normas internacionales
Apéndice A (Normativo) Documentos requeridos para certificación de producto
Apéndice B (Normativo) Muestreo del procedimiento de evaluación de la conformidad
Apéndice C (Informativo) Diagramas de muestreo
10. Bibliografía
TRANSITORIOS
1. Objetivo y campo de aplicación
1.1. Objetivo
Esta Norma Oficial Mexicana establece las especificaciones, métodos de prueba, la información comercial y el Procedimiento de Evaluación de la Conformidad, para los productos de acero para el sector de la construcción que se fabriquen, importen y/o comercialicen en territorio nacional para proporcionar seguridad al usuario de estos productos.
1.2. Campo de aplicación
Esta Norma Oficial Mexicana aplica a los productos de acero que se fabriquen, importen y/o comercialicen en territorio nacional, enlistados en el Capítulo 4, en la Tabla 1 de esta Norma Oficial Mexicana, destinados a una obra en construcción o edificación.
Esta Norma Oficial Mexicana no aplica a productos de acero que se empleen en edificaciones o construcciones y que no estén considerados en la Tabla 1.
1.3. Objetivo Legítimo de Interés Público
Asegurar la calidad de los productos de acero, así como su seguridad, desempeño y la confiabilidad de su uso (artículo 10, fracción XV, de la Ley de Infraestructura de la Calidad).
2. Referencias Normativas
Los documentos normativos vigentes o los que los sustituyan que a continuación se refieren, son indispensables para la aplicación de esta Norma Oficial Mexicana:
2.1. NOM-106-SCFI-2017 |
Características de diseño y condiciones de uso de la Contraseña Oficial. Publicada en el Diario Oficial de la Federación el 8 de septiembre de 2017. |
2.2. NOM-008-SE-2021 |
Sistema General de Unidades de Medida (cancela a la NOM-008-SCFI-2002). Publicada en el Diario Oficial de la Federación el 29 de diciembre del 2023 y su aclaración publicada en el Diario Oficial de la Federación el 23 de abril de 2024. |
2.3. NMX-B-019-CANACERO-2020 |
Industria Siderúrgica-Definiciones y expresiones empleadas en la industria siderúrgica (cancela a la NMX-B-019-CANACERO-2009). Declaratoria de vigencia, publicada en el Diario Oficial de la Federación el 22 de abril de 2022. |
2.4. NMX-B-060-1990 |
Lámina de acero al carbono galvanizada por el proceso de inmersión en caliente, acanalada (cancela a la NOM-B-60-1987). Declaratoria de vigencia, publicada en el Diario Oficial de la Federación el 03 de agosto de 1990. |
2.5. NMX-B-066-1988 |
Lámina de acero al carbono, galvanizada por el proceso de inmersión en caliente para uso estructural (cancela NMX-B-66-1979). Declaratoria de vigencia, publicada en el Diario Oficial de la Federación el 08 de agosto de 1988. |
2.6. NMX-B-072-CANACERO-2017 |
Industria Siderúrgica-Varilla corrugada de acero, grado 60, laminada en frío para refuerzo de concreto -Especificaciones y métodos de prueba (cancela a la NMX-B-072-CANACERO-2013). Declaratoria de vigencia, publicada en el Diario Oficial de la Federación el 27 de febrero de 2017. |
2.7. NMX-B-085-CANACERO-2020 |
Industria Siderúrgica-Gaviones y colchones para revestimiento hechos con malla hexagonal triple Torsión-Especificaciones (cancela a la NMX-B-085-CANACERO-2005). Declaratoria de vigencia, publicada en el Diario Oficial de la Federación el 26 de abril de 2022. |
2.8. NMX-B-099-1986 |
Acero estructural con límite de fluencia mínimo de 290 MPa (29 kgf/mm2) y con espesor máximo de 12.7 mm. (cancela a la NOM-B-99-1972). Declaratoria de vigencia, publicada en el Diario Oficial de la Federación el 05 de diciembre de 1986. |
2.9. NMX-B-198-CANACERO-2020 |
Industria Siderúrgica - Tubos de acero con o sin costura para pilotes - Especificaciones y métodos de prueba (cancela a la NMX-B-198-1991). Declaratoria de vigencia, publicada en el Diario Oficial de la Federación el 27 de abril de 2022. |
2.10. NMX-B-199-1986 |
Industria Siderúrgica-Tubos sin costura o soldados de acero al carbono, formados en frío, para usos estructurales. (cancela a la NOM-B-199-1984). Declaratoria de vigencia, publicada en el Diario Oficial de la Federación el 10 de noviembre de 1986. |
2.11. NMX-B-200-CANACERO-2021 |
Industria Siderúrgica-Tubos de Acero al Carbono, soldados y sin costura, conformados en caliente para usos Estructurales (cancela a la NMX-B-200-1990). Declaratoria de vigencia, publicada en el Diario Oficial de la Federación el 06 de septiembre de 2022. |
2.12. NMX-B-248-CANACERO-2006 |
Industria Siderúrgica-Acero al Carbono, Alta Resistencia Baja Aleación y Alta Resistencia Baja Aleación con Formabilidad Mejorada Laminado en Caliente, en Calidad Comercial, Troquelado y Estructural, en Rollo-Especificaciones y Métodos de Prueba (cancela a las NMX-B-248-1998-SCFI, NMX-B-257-1997-SCFI, NMX-B-264-1997-SCFI y NMX-B-347-1989). Declaratoria de vigencia, publicada en el Diario Oficial de la Federación el 02 de abril de 2007. |
2.13. NMX-B-253-CANACERO-2020 |
Industria Siderúrgica- Alambre de Acero Liso o Corrugado para Refuerzo de Concreto-Especificaciones y Métodos de Prueba (cancela la NMX-B-253-CANACERO-2013). Declaratoria de vigencia, publicada en el Diario Oficial de la Federación el 09 de agosto de 2021. |
2.14. NMX-B-254-CANACERO-2008 |
Industria Siderúrgica-Acero Estructural-Especificaciones y Métodos de Prueba (cancela a la NMX-B-254-1987). Declaratoria de vigencia, publicada en el Diario Oficial de la Federación el 07 de noviembre de 2008. |
2.15. NMX-B-284-CANACERO-2017 |
Industria Siderúrgica-Acero estructural de alta resistencia baja aleación al Manganeso-Niobio-Vanadio-Especificaciones y métodos de prueba (cancela a la NMX-B-284-1987). Declaratoria de vigencia, publicada en el Diario Oficial de la Federación el 27 de junio de 2017. |
2.16. NMX-B-286-1991 |
Perfiles I y H de tres planchas soldadas de acero (cancela a la NOM-B-286-1977). Declaratoria de vigencia, publicada en el Diario Oficial de la Federación el 18 de diciembre de 1991. |
2.17. NMX-B-290-CANACERO-2021 |
Industria Siderúrgica-Malla Electrosoldada de acero liso o corrugado para refuerzo de concreto-Especificaciones y Métodos de Prueba (cancela a la NMX-B-290-CANACERO-2013). Declaratoria de vigencia, publicada en el Diario Oficial de la Federación el 06 de septiembre de 2022. |
2.18. NMX-B-292-CANACERO-2018 |
Industria Siderúrgica-Torón de Siete Alambres sin Recubrimiento con Relevado de Esfuerzos para Concreto Presforzado-Especificaciones y Métodos de Prueba (cancela a la NMX-B-292-CANACERO-2011). Declaratoria de vigencia, publicada en el Diario Oficial de la Federación el 13 de marzo de 2019. |
2.19. NMX-B-293-CANACERO-2019 |
Industria Siderúrgica-Alambre de Acero, sin Recubrimiento con Relevado de Esfuerzos para Usarse en Concreto Presforzado-Especificaciones y Métodos de Prueba (cancela a la NMX-B-293-CANACERO-2012). Declaratoria de vigencia, publicada en el Diario Oficial de la Federación el 06 de agosto de 2019. |
2.20. NMX-B-348-1989 |
Lámina de acero al carbono laminada en frío para uso estructural (cancela la NMX-B-348-1982). Declaratoria de vigencia, publicada en el Diario Oficial de la Federación el 13 de diciembre de 1989. |
2.21. NMX-B-455-CANACERO-2021 |
Industria Siderúrgica-Armaduras Electrosoldadas de sección triangular de alambre de acero corrugado o liso para refuerzos a flexión de elementos estructurales de concreto-Especificaciones y Métodos de Prueba (cancela a la NMX-B-455-CANACERO-2015). Declaratoria de vigencia, publicada en el Diario Oficial de la Federación el 08 de septiembre de 2022. |
2.22. NMX-B-456-CANACERO-2017 |
Industria Siderúrgica-Armaduras electrosoldadas de alambre de acero para castillos y Dalas-Especificaciones y métodos de prueba (cancela a la NMX-B-456-CANACERO-2013). Declaratoria de vigencia, publicada en el Diario Oficial de la Federación el 06 de marzo de 2017. |
2.23. NMX-B-457-CANACERO-2019 |
Industria Siderúrgica-Varilla Corrugada de Acero Baja Aleación para Refuerzo de Concreto-Especificaciones y Métodos de Prueba (cancela a la NMX-B-457-CANACERO-2013). Declaratoria de vigencia, publicada en el Diario Oficial de la Federación el 07 de octubre 2019. |
2.24. NMX-B-461-1996-SCFI |
Industria Siderúrgica-Tubos de Acero de Bajo Carbono, Troncocónicos, para Uso Estructural-Especificaciones (cancela a la NMX-B-461-1990). Declaratoria de vigencia, publicada en el Diario Oficial de la Federación el 06 de marzo de 1997. |
2.25. NMX-B-471-1990 |
Lámina acanalada de acero al carbono con recubrimiento de aleación, aluminio-cinc, para muros y techos. Declaratoria de vigencia, publicada en el Diario Oficial de la Federación el 11 de octubre de 1990. |
|
2.26. NMX-B-480-CANACERO-2011 |
Industria Siderúrgica-Perfiles y Planchas de Acero de Baja Aleación y Alta Resistencia al Manganeso-Niobio-Vanadio para Uso Estructural-Especificaciones y Métodos de Prueba (cancela a la NMX-B-480-1989). Declaratoria de vigencia, publicada en el Diario Oficial de la Federación el 03 de junio de 2011. |
|
2.27. NMX-B-500-CANACERO-2021 |
Industria Siderúrgica-Escalerilla de acero para refuerzo horizontal de muros de mampostería-Especificaciones y métodos de prueba (cancela a la NMX-B-500-CANACERO-2015). Declaratoria de vigencia, publicada en el Diario Oficial de la Federación el 06 de septiembre de 2022. |
|
2.28. NMX-B-506-CANACERO-2019 |
Industria Siderúrgica-Varilla Corrugada de Acero para Refuerzo de Concreto- Especificaciones y Métodos de Prueba (cancela a la NMX-B-506-CANACERO-2011). Declaratoria de vigencia, publicada en el Diario Oficial de la Federación el 07 de octubre de 2019. |
|
2.29. NMX-H-084-1983 |
Productos Siderúrgicos-Torones y cables de acero. Declaratoria de vigencia, publicada en el Diario Oficial de la Federación el 17 de agosto de 1983. |
|
2.30. NMX-Z-012/2-1987 |
Muestreo para la inspección por atributos-Parte 2: Métodos de muestreo, tablas y gráficas. Declaratoria de vigencia, publicada en el Diario Oficial de la Federación el 28 de octubre de 1987. |
|
2.31. NMX-CC-9001-IMNC-2015 |
Sistemas de Gestión de la Calidad-Requisitos (cancela a la NMX-CC-9001-IMNC-2008, Sistemas de gestión de calidad-Requisitos). Declaratoria de vigencia, publicada en el Diario Oficial de la Federación el 03 de mayo de 2016. |
|
3. Términos y definiciones
Para los propósitos de esta Norma Oficial Mexicana, se aplican los términos y definiciones contenidos en la LIC; la NMX-B-019-CANACERO-2020, ver 2.3 las Normas Mexicanas de producto enlistadas en el Capítulo 2 o las que las sustituyan de esta Norma Oficial Mexicana, además de los siguientes:
3.1. Certificado de Conformidad de Producto (CCP)
Documento mediante el cual un OCP acreditado y aprobado, en los términos de la LIC, hace constar que un producto cumple con las especificaciones establecidas en la presente Norma Oficial Mexicana; cuya validez está sujeta a la visita de seguimiento por parte del OCP durante su vigencia y a lo dispuesto por la LIC en cuanto a los actos de verificación y vigilancia.
3.2. Certificado de Conformidad del Sistema de Gestión de la Calidad (SGC)
Documento mediante el cual, un organismo de certificación de Sistemas de Gestión de la Calidad acreditado en términos de la LIC, da constancia de que un fabricante determinado, cumple con los requerimientos establecidos en la norma NMX-CC-9001-IMNC-2015, ver 2.31 o la que la sustituya y que incluye en su alcance las líneas de producción del producto que se requiera.
3.3. Control de Calidad
Parte de la gestión de la calidad orientada al cumplimiento de los requisitos de calidad.
3.4. Etiqueta
Rótulo, marbete, inscripción, imagen u otra materia descriptiva o gráfica, escrita, impresa, estarcida, marcada, grabada, adherida o sobrepuesta al producto, cuando no sea posible por las características del producto en su envase o embalaje.
3.5. Evaluación de la Conformidad
Al proceso técnico que permite demostrar el cumplimiento con las Normas Oficiales Mexicanas, Estándares, Normas Internacionales ahí referidos o de otras disposiciones legales. Comprende, entre otros, los procedimientos de muestreo, prueba, inspección, evaluación y certificación.
3.6. Familia de productos
Grupo de productos del mismo tipo, en los que las variantes son de carácter decorativo, estético o las que conservan las mismas características de desempeño y propiedades mecánicas y físicas, de acuerdo a la norma de producto; ver apéndice B (Normativo).
3.7. Informe de Evaluación del Sistema de Gestión de la Calidad
Documento en el que se hace constar ante el OCP, que el SGC de una empresa respecto a la línea de producción del producto certificado, contempla procedimientos documentados y registros que aseguran el cumplimiento del producto certificado, para más información consultar con la NMX-CC-9001-IMNC-2015, ver 2.31.
3.8. Informe de Resultado de Pruebas (IRP)
Documento que emite un Laboratorio de Pruebas (Ensayo) acreditado en los términos de la LIC, que contiene los resultados obtenidos en las pruebas realizadas respecto de las especificaciones establecidas en esta de Norma Oficial Mexicana aplicables a productos de acero.
3.9. LIC
Ley de Infraestructura de la Calidad.
3.10. Lote
Conjunto de unidades de producto, a partir del cual se toma la muestra para su inspección y se determina la conformidad con el criterio de aceptación.
3.11. Muestreo
Procedimiento mediante el cual se seleccionan diversas unidades representativas del producto en un lote.
3.12. Organismo de Certificación de Producto (OCP)
La persona moral acreditada por una Entidad de Acreditación y en su caso, aprobado por la Autoridad Normalizadora competente, que tiene por objeto realizar funciones de certificación.
3.13. País de origen
Lugar de manufactura, fabricación o ensamble del producto, considerando las reglas de origen de la región en donde se produce el material o bien las reglas de marcado correspondientes.
3.14. Pruebas (Ensayos)
Son aquellas requeridas para llevar a cabo la Evaluación de la Conformidad objeto de esta Norma Oficial Mexicana.
3.15. RLFMN
Reglamento de la Ley Federal sobre Metrología y Normalización o aquel que lo sustituya.
3.16. Sistema
Conjunto de elementos interrelacionados o que interactúan.
3.17. Sistema de Control de Calidad (SCC)
Es la gestión de los procesos y sus actividades que están orientados al seguimiento de las características o atributos inherentes a un producto con el objetivo de cumplir con sus requisitos.
3.18. Visita de seguimiento
Visitas programadas o extraordinarias que realiza el OCP, con el fin de constatar que el producto certificado sigue siendo conforme con la norma bajo la cual fue otorgado el CCP inicialmente.
4. Especificaciones
Los productos de acero que se utilicen en edificaciones o construcciones deben cumplir con las Normas Mexicanas que se enlistan en la tabla 1 o las que las sustituyan.
Tabla 1. Productos de acero-Normas
No. |
PRODUCTO |
NORMA APLICABLE |
1 |
Lámina de acero al carbono galvanizado por el proceso de inmersión en caliente, acanalada. |
NMX-B-060-1990, ver 2.4. |
2 |
Lámina de acero al carbono, galvanizada por el proceso de inmersión en caliente para uso estructural. |
NMX-B-066-1988, ver 2.5. |
3 |
Varilla corrugada de acero, grado 60, laminada en frío para refuerzo de concreto. |
NMX-B-072-CANACERO-2017, ver 2.6. |
4 |
Gaviones y colchones para revestimiento hechos con malla hexagonal triple Torsión. |
NMX-B-085-CANACERO-2020, ver 2.7. |
5 |
Acero estructural con límite de fluencia mínimo de 290 MPa (29 kgf/mm2) y con espesor máximo de 12.7 mm. |
NMX-B-099-1986, ver 2.8. |
6 |
Tubos de acero con o sin costura para pilotes. |
NMX-B-198-CANACERO-2020, ver 2.9 |
7 |
Tubos sin costura o soldados de acero al carbono, formados en frío, para usos estructurales. |
NMX-B-199-1986, ver 2.10. |
8 |
Tubos de Acero al Carbono, soldados y sin costura, conformados en caliente para usos Estructurales. |
NMX-B-200-CANACERO-2021, ver 2.11. |
9 |
Acero al carbono, alta resistencia baja aleación y alta resistencia baja aleación con formabilidad mejorada laminado en caliente, en calidad comercial, troquelado y estructural, en rollo. |
NMX-B-248-CANACERO-2006, ver 2.12. |
10 |
Alambre de acero liso o corrugado para refuerzo de concreto. |
NMX-B-253-CANACERO-2020, ver 2.13. |
11 |
Acero Estructural - Especificaciones y métodos de prueba. |
NMX-B-254-CANACERO-2008, ver 2.14. |
12 |
Acero estructural de alta resistencia baja aleación al Manganeso-Niobio-Vanadio. |
NMX-B-284-CANACERO-2017, ver 2.15. |
13 |
Perfiles I y H de tres planchas soldadas de acero. |
NMX-B-286-1991, ver 2.16. |
14 |
Malla electrosoldada de acero liso o corrugado para refuerzo de concreto. |
NMX-B-290-CANACERO-2021, ver 2.17. |
15 |
Torón de siete alambres sin recubrimiento con relevado de esfuerzos para concreto presforzado. |
NMX-B-292-CANACERO-2018, ver 2.18. |
16 |
Alambre de acero, sin recubrimiento con relevado de esfuerzos para usarse en concreto presforzado. |
NMX-B-293-CANACERO-2019, ver 2.19. |
17 |
Lámina de acero al carbono laminada en frío para uso estructural. |
NMX-B-348-1989, ver 2.20. |
18 |
Armaduras electrosoldadas de sección triangular, de alambre de acero corrugado o liso para refuerzo a flexión de elementos estructurales de concreto. |
NMX-B-455-CANACERO-2021, ver 2.21. |
19 |
Perfiles y planchas de acero de baja aleación y alta resistencia al manganeso-niobio-vanadio para uso estructural. |
NMX-B-480-CANACERO-2011, ver 2.26. |
20 |
Armaduras electrosoldadas de alambre de acero para castillos y Dalas. |
NMX-B-456-CANACERO-2017, ver 2.22. |
21 |
Varilla corrugada de acero baja aleación para refuerzo de concreto. |
NMX-B-457-CANACERO-2019, ver 2.23. |
22 |
Tubos de acero de bajo carbono, troncocónicos, para uso estructural. |
NMX-B-461-1996, ver 2.24. |
23 |
Lámina acanalada de acero al carbono con recubrimiento de aleación, aluminio - cinc, para muros y techos. |
NMX-B-471-1990, ver 2.25. |
24 |
Escalerilla de acero para refuerzo horizontal de muros de mampostería. |
NMX-B-500-CANACERO-2021, ver 2.27. |
25 |
Varilla corrugada de acero para refuerzo de concreto. |
NMX-B-506-CANACERO-2019, ver 2.28. |
26 |
Torones y cables de acero. |
NMX-H-084-1983, ver 2.29. |
5. Información comercial
Los productos sujetos a esta Norma Oficial Mexicana deben ostentar una etiqueta y/o identificación legible en idioma español, la cual debe contener información veraz y no inducir al error al consumidor con respecto a la naturaleza y características del producto, conforme se indica en este Capítulo.
5.1. Etiquetado
Los productos sujetos a esta Norma Oficial Mexicana deben contener en sus etiquetas la información que se especifica en la Norma Mexicana de producto correspondiente o las que las sustituyan, además de los siguientes requisitos como mínimo:
a) Nombre o denominación genérica del producto.
b) Nombre, denominación, marca o razón social del productor o bien del importador.
c) Contraseña oficial conforme a la NOM-106-SCFI-2017 o la que la sustituya, ver 2.1, cuando se cumpla con la Evaluación de la Conformidad de la presente Norma Oficial Mexicana.
5.2. Idiomas y términos
La información que se ostente en las etiquetas de los productos debe:
a) Expresarse en idioma español, sin perjuicio que se exprese también en otros idiomas.
b) Las unidades de medida empleadas deben cumplir con lo establecido en la NOM-008-SE-2021, ver 2.2.
c) Permanecer disponible hasta el momento de su venta o adquisición en condiciones normales y,
d) La información que acompañe a los mismos debe evitar inducir al error al consumidor.
6. Muestreo
El Muestreo de los productos debe sujetarse a lo siguiente:
a) Debe efectuarse por personal del OCP y cuando es programado debe realizarse en una fecha establecida de común acuerdo con el solicitante, el Muestreo será conforme a lo indicado en el Apéndice B (Normativo) de este instrumento.
b) Las muestras deben ser presentadas al laboratorio seleccionado por el interesado o, en su caso, por la persona designada que corresponda, a efecto de que se realicen las pruebas aplicables.
c) Una vez que el laboratorio emite el IRP, el interesado o el laboratorio lo remitirá al OCP correspondiente.
El Muestreo en todos los casos (certificación inicial, seguimiento o renovación) se realiza por duplicado, cuando la primera muestra no llegara a cumplir con las especificaciones aplicables se tomará una segunda muestra testigo y si ésta no llegara a cumplir, se dará por terminado el proceso de certificación. En el Apéndice C (Informativo) se incluye el diagrama de flujo del proceso.
El Muestreo se puede recabar directamente de los almacenes de puertos de entrada cuando se trate de importaciones, sitios de fabricación, puntos de venta o de los establecimientos en que se realice la fabricación del producto. Las muestras se guardan o aseguran por parte del solicitante, en forma tal que no sea posible su violación o alteración.
Cuando las muestras se recabasen en puntos de venta, se notificará a los fabricantes, productores, comercializadores o importadores para que, si lo consideran conveniente, participen en el Muestreo y en las pruebas que se efectúen.
En los casos de vigilancia, seguimiento o renovación del CCP, cuando la primera muestra no llegara a cumplir con las especificaciones de esta Norma Oficial Mexicana, se tomará la segunda muestra testigo y si ésta no llegara a cumplir se procederá conforme a lo establecido en el artículo 144 de la LIC.
El interesado debe solicitar el uso y evaluación de la segunda muestra dentro del término de cinco días hábiles siguientes a aquel en que se tuvo conocimiento del resultado total de la primera muestra. En caso contrario, quedará firme el resultado de la primera evaluación.
Para tales efectos, el interesado puede efectuar una segunda prueba bajo la autorización del OCP, en el mismo laboratorio o en otro acreditado y aprobado. Si en la segunda prueba, el resultado obtenido demuestra que el producto cumple satisfactoriamente con la norma, se tendrá por descartado el primer resultado. En caso contrario, se tendrá por confirmado el primer resultado.
7. Procedimiento de Evaluación de la Conformidad
7.1. Disposiciones generales
7.1.1. Consideraciones previas
a) La Evaluación de la Conformidad de los productos objeto de la presente Norma Oficial Mexicana, se debe llevar a cabo por Organismos de Evaluación de la Conformidad acreditados por una Entidad de Acreditación y aprobados por la Secretaría de Economía, en términos de lo dispuesto por la LIC y el RLFMN o el que lo sustituya y de conformidad con lo descrito en el presente Capítulo o a falta de estos y de manera excepcional, por la Secretaría de Economía.
b) Los gastos que se originen por los servicios de Evaluación de la Conformidad serán a cargo del interesado.
c) Cuando no existan laboratorios de pruebas acreditados y en su caso aprobados, para efectuar alguna prueba conforme a las especificaciones establecidas en la presente Norma Oficial Mexicana, el OCP podrá aceptar los Informes de Resultados de Pruebas de laboratorios no acreditados, siempre que demuestren, previa evaluación por parte del OCP, tener la infraestructura y capacidad técnica necesaria para aplicar los métodos de prueba especificados en la Norma Mexicana de que se trate o la que la sustituya, de conformidad con las Normas Mexicanas o Internacionales que evalúan la competencia técnica aplicable.
d) Los CCP a que se refiere la presente Norma Oficial Mexicana se expiden por producto o Familia de productos y se otorgan a importadores, fabricantes y comercializadores.
e) Los IRP que los interesados presenten en su solicitud de certificación ante el OCP no deberán tener una antigüedad mayor a noventa (90) días naturales contados a partir de la fecha de su emisión.
f) El responsable (OCP) de la emisión del Certificado de Conformidad del SGC, debe asegurarse de que dicho Sistema del fabricante, comercializador o el importador, sigue siendo válido durante el periodo de la vigencia del CCP, además el interesado ya sea este el importador, fabricante o comercializador es también responsable de asegurar que el Certificado de Conformidad del SGC, siga siendo válido o vigente en el periodo de la vigencia del CCP.
g) Los OCP deben realizar visitas de seguimiento programadas o extraordinarias, con objeto de evaluar que se siguen cumpliendo los requisitos de esta Norma Oficial Mexicana, bajo los cuales se certificó el producto originalmente.
h) El interesado podrá seleccionar al OCP de su conveniencia, para llevar a cabo la Evaluación de la Conformidad, para obtener ya sea su CCP o el IRP, para ello la Secretaría mantendrá el listado de OCP conforme al artículo 44 de la LIC.
i) El CCP otorgado es intransferible y el uso indebido se sancionará de acuerdo con lo establecido en la LIC.
j) La Evaluación de la Conformidad que se realice al producto debe cumplir con lo establecido en esta Norma Oficial Mexicana.
k) En caso de que el producto sufra alguna modificación para el cumplimiento de las especificaciones establecidas en la presente Norma Oficial Mexicana, el titular de los resultados de la Evaluación de la Conformidad deberá notificarlo al OCP, para que se compruebe que se siga cumpliendo con esta Norma Oficial Mexicana.
l) Los OCP deben mantener informada a la Secretaría de Economía, reportando en el primer trimestre del año en curso los resultados de la Evaluación de la Conformidad que expidan en el año inmediato anterior.
m) Los OCP deben resguardar los expedientes correspondientes a los procesos que realicen por un periodo de 5 años contados a partir de la notificación de los resultados de la Evaluación de la Conformidad a los solicitantes; dicha información está sujeta a vigilancia por parte de la Secretaría de Economía.
7.1.2. Fase preparatoria de las solicitudes de servicios
Para obtener el CCP, donde consten los resultados de la Evaluación de la Conformidad con esta Norma Oficial Mexicana, los solicitantes deben considerar lo siguiente:
a) El interesado debe solicitar al OCP el listado de los requisitos o la información necesaria para iniciar con el trámite de certificación.
b) El OCP debe entregar al interesado el paquete informativo que contiene al menos:
i. Formato de solicitud de servicios de certificación.
ii. Contrato de prestación de servicios de certificación.
iii. Relación de documentos requeridos para la certificación, ver 7.3.
iv. Listado de los laboratorios de pruebas acreditados y/o aprobados, en su caso, conforme a la presente Norma Oficial Mexicana.
c) El interesado podrá presentar la solicitud debidamente requisitada, firmado por una sola ocasión en original y por duplicado el contrato de prestación de servicios.
El contrato debe firmarlo el representante legal o apoderado del solicitante del servicio. Para acreditar dicha representación se debe presentar copia simple del acta constitutiva o poder notarial de dicho representante, y copia de identificación oficial.
d) Cuando el interesado cuente con la certificación del producto y los resultados de la evaluación para la renovación y no cumpla con alguna especificación de esta Norma Oficial Mexicana o con el SCC o el SGC, no se otorgará la renovación solicitada y se procederá de acuerdo a la LIC.
e) En caso de que el producto no cumpla con las especificaciones de esta Norma Oficial Mexicana o salga del mercado o durante la evaluación se observe que se hace mal uso CCP violando lo establecido por la LIC, procederá la cancelación del CCP, sin perjuicio de que se puedan llevar a cabo las acciones previstas en el artículo 147 de dicha Ley. El uso indebido de la información referente al CCP otorgado dará como resultado la suspensión o la cancelación de éste.
f) La presentación del contrato y cualquier documento de tipo administrativo debe realizarse por única ocasión, a menos que cambien las condiciones o personas representantes que hayan firmado el contrato.
g) Los solicitantes de otros países deben anexar a la solicitud el contrato de prestación de servicios que celebre con el OCP, copia simple del acta constitutiva o documento equivalente de la persona moral que solicite el servicio acompañado de su correspondiente traducción al español y, tratándose de personas físicas, copia simple de una credencial o identificación oficial con fotografía.
7.1.3. Fase de evaluación de las solicitudes de servicios.
Para obtener los resultados de la Evaluación de la Conformidad por un OCP se debe cumplir con lo siguiente:
a) El interesado debe entregar la información al OCP, quien revisará la documentación presentada. En caso de que el OCP detecte alguna deficiencia o ausencia en la misma, informará al interesado por escrito sobre qué documentación hace falta o qué modificaciones pertinentes requiere la documentación presentada, otorgando un plazo máximo de quince (15) días hábiles contados a partir de que haya surtido efecto la notificación, con el fin de que el interesado subsane o complemente lo pertinente. La documentación o requisitos deben ser entregados en idioma español o con su traducción simple.
b) Una vez que se cuenta con la información completa, el OCP deberá emitir la respuesta a las solicitudes de certificación en un plazo máximo de siete (7) días hábiles, contados a partir del día hábil siguiente a la fecha de ingreso de la solicitud con todos sus anexos respectivos.
c) En caso de que, durante la etapa de análisis de las solicitudes, el OCP emita un informe de desviaciones en la documentación o requisitos presentados, el solicitante tiene un plazo de sesenta (60) días naturales, a partir del día siguiente a aquel en que sea notificado para subsanarlos. En caso de que no se subsanen las deficiencias manifestadas, en el plazo antes mencionado, el OCP generará un registro en el que manifieste el motivo por el cual no otorgó los resultados de la Evaluación de la Conformidad o no realizó el servicio correspondiente, dando por terminado el trámite.
d) Cuando el producto no cumpla con la presente Norma Oficial Mexicana, el OCP generará un documento, en el cual manifieste el motivo del incumplimiento.
7.2. Proceso de evaluación
El interesado debe elegir un esquema de certificación de los enunciados en el inciso 7.3 de la presente Norma Oficial Mexicana, conforme al cual el OCP procederá con el proceso de evaluación, según lo siguiente:
a) Determinación de los requisitos por medio del esquema de certificación seleccionado y tomando en consideración en el inciso 7.1.2 de la presente Norma Oficial Mexicana.
b) Evaluación de la información presentada o realización de los ensayos correspondientes, siguiendo lo indicado en el inciso 7.1.3 de la presente Norma Oficial Mexicana.
c) Decisión sobre la Certificación.
d) Expedición de los resultados de la Evaluación de la Conformidad.
e) En su caso, autorización del uso de la "Contraseña Oficial NOM".
f) Seguimientos con base en el esquema de certificación elegido.
7.3. Esquemas de certificación.
7.3.1 Para obtener el certificado con esta Norma Oficial Mexicana, el interesado puede optar por cualquiera de los siguientes esquemas de certificación:
a) Con evaluaciones al Sistema de Gestión de Calidad y al producto
Este esquema se basa en la evaluación del producto mediante pruebas y la revisión del certificado del Sistema de Gestión de la Calidad.
Para ser evaluado con este esquema, el interesado debe presentar ante el OCP además de los requisitos administrativos señalados en 7.1.2, lo siguiente:
a) Carta compromiso en la que se señale y asuma la responsabilidad de que la muestra es representativa del (los) producto(s) del proceso de producción con el resto de los productos a comercializar o importar.
b) Informe(s) de Resultados de Pruebas emitido(s) por laboratorios acreditados y aprobados.
c) La información indicada en el inciso A.0 del Apéndice A (Normativo) de la presente Norma Oficial Mexicana, y
d) El certificado de conformidad del SGC vigente, que incluya en su alcance la(s) línea(s) de producción del producto a certificar.
El certificado del SGC debe estar vigente y emitido por un organismo de certificación de SGC debidamente acreditado. El OCP corroborará que el certificado del SGC incluya la(s) línea(s) de producción del producto a certificar.
El muestreo del producto será conforme a lo establecido en el Apéndice B (Normativo) de este instrumento. Las muestras deben ser enviadas a un laboratorio de pruebas acreditado y aprobado en la presente NOM, seleccionado por el interesado, para su evaluación.
El interesado recibirá visitas de seguimiento por el OCP, como máximo cada doce (12) meses más veinte (20) días naturales, contados a partir de haber otorgado la certificación durante la vigencia del certificado, las cuales serán programadas con una antelación no menor a quince (15) días hábiles.
Durante la visita de seguimiento, el muestreo se realizará tomando muestras de un lote de productos conforme a lo indicado en el apartado 6 y el Apéndice B (Normativo), éstos serán enviados al laboratorio de pruebas seleccionado por el interesado, para su evaluación.
La vigencia de los CCP quedará sujeta al cumplimiento con lo establecido a continuación:
i. El SGC certificado y vigente. El OCP corrobora que el certificado incluya la(s) línea(s) de producción del producto a certificar; y revisará el informe de la última auditoría al SGC el cual no deberá tener una vigencia mayor a doce (12) meses a partir de su fecha de emisión.
ii. Cumplimiento del producto con base en lo establecido por la Norma Oficial Mexicana.
En caso de no presentar cumplimiento en cualquiera de las fracciones mencionadas en el inciso anterior, el interesado podrá elegir otra opción de certificación de esta Norma Oficial Mexicana.
La vigencia de los certificados bajo esta opción será de tres (3) años y quedará sujeta al cumplimiento con lo establecido en la presente Norma Oficial Mexicana conforme a los seguimientos correspondientes durante dicha vigencia, así como a la vigencia del certificado del SGC de la línea de producción y a la evaluación del producto. Para este último caso, el titular del CCP deberá manifestar bajo protesta de decir verdad al OCP, que no existen cambios significativos en el proceso de fabricación de su producto. El OCP durante el seguimiento constatará la veracidad de lo dicho por el titular del certificado.
De los resultados de las pruebas y del SGC, el OCP dictaminará en su caso otorgar, mantener, suspender o cancelar el certificado del producto según corresponda.
Cuando el interesado utilice la "Contraseña Oficial NOM" debe presentar la documentación y/o demás evidencia que demuestre el uso de la contraseña en sus productos y/o la documentación que le acompaña.
En caso de cancelación de la certificación por cualquiera de los motivos señalados en 7.7 el interesado deberá solicitar la certificación inicial de su producto en cualquiera de los esquemas establecidos en esta Norma Oficial Mexicana.
El interesado deberá solicitar con anticipación la renovación de la certificación, cuando así lo requiera.
b) Certificación con evaluaciones al SCC y al producto
Cuando el interesado no cuente con un Sistema de Gestión de Calidad de conformidad con el inciso d) de este apartado, la vigencia del certificado será de dos (2) años.
Para este esquema, el interesado debe presentar la información indicada en el Apéndice A (Normativo) y demostrar ante el OCP que se ha implementado un SCC de la línea de producción del producto a evaluar, además, cumplir con lo establecido en la presente Norma Oficial Mexicana.
El SCC debe estar desarrollado de conformidad con la Norma Mexicana NMX-CC-9001-IMNC-2015, ver 2.31, y debe considerar como mínimo el cumplimiento de los siguientes requisitos:
i. Información documentada
ii. Infraestructura
iii. Ambiente para la operación de los procesos
iv. Recursos de seguimiento y medición
v. Competencia
vi. Toma de conciencia
vii. Planificación y control operacional
viii. Control de los productos y servicios suministrados externamente
ix. Control de la producción y de la prestación del servicio
x. Identificación y trazabilidad
xi. Liberación de los productos y servicios
xii. Control de los elementos de salida del proceso, los productos y los servicios
xiii. Análisis y evaluación
xiv. No conformidad y acción correctiva
Todo lo anterior es en relación con los procesos involucrados con la fabricación del producto que se pretende certificar.
La evaluación del SCC, se realiza por un organismo de certificación de Sistemas de Gestión de la Calidad acreditado por una entidad de acreditación nacional o por auditores calificados del propio OCP acreditado y aprobado.
Los auditores del SCC deben estar calificados conforme a la normatividad vigente.
El muestreo del producto será conforme a lo establecido en el apartado 6 y el Apéndice B (Normativo). Las muestras deben ser enviadas a un laboratorio de pruebas acreditado y aprobado seleccionado por el interesado para su evaluación.
El interesado recibirá una (1) visita de seguimiento durante la vigencia del certificado por el OCP como máximo a los doce (12) meses más veinte (20) días naturales, contados a partir de haber otorgado la certificación, la cual será programada con una antelación no menor a quince (15) días hábiles.
El cumplimiento del SCC se valida mediante una auditoría realizada por el OCP o por un organismo de certificación de SGC.
El muestreo de la visita de vigilancia y de renovación se extraerá de un lote de productos conforme a lo indicado en el Apéndice B (Normativo).
De los resultados de las pruebas y el SCC, el OCP dictaminará en su caso otorgar, mantener, suspender o cancelar el certificado del producto.
El interesado deberá solicitar con anticipación la renovación de la certificación, cuando así lo requiera.
c) Certificación por lote, con vigencia sólo durante la existencia del producto
El interesado debe presentar ante el OCP la información indicada en el Apéndice A (Normativo).
Los certificados por lote sólo amparan la cantidad de productos que se fabriquen, importen o comercialicen. Los certificados deben indicar la cantidad de productos en el lote (en piezas o kg.) y su(s) fecha(s) de fabricación.
La certificación por lote será posible, siempre y cuando, las piezas cuenten con una identificación única por cada colada o tipo de producto que conforme dicho lote.
Para la certificación por lote, es necesario realizar un muestreo previo para seleccionar la muestra de producto que será enviada a pruebas en un laboratorio certificado y aprobado seleccionado por el interesado.
El muestreo de los productos bajo esta opción debe sujetarse a lo indicado en la Norma Mexicana NMX-Z-012/2-1987, ver 2.30, de la cual se tomará como base el Plan de muestreo sencillo para inspección normal, con un nivel de Inspección especial S-1 y un nivel de calidad aceptable (NCA) de 2.5 para defectos críticos y 10 para defectos mayores y menores.
El certificado debe identificar cada uno de los números de serie, colada o datos de identificación de los productos del lote certificado (según aplique), así como el número de piezas que componen dicho lote.
En esta opción no se considera la realización de visitas de seguimiento, a menos que haya una queja que evidencie incumplimiento, o que la autoridad solicite que se lleve a cabo una verificación al producto.
Para esta opción se deberá constatar que el lote provenga del mismo país de origen, marca y misma planta de producción.
7.4. Contenido de Resultado de Evaluación de la Conformidad
Los resultados de la Evaluación de la Conformidad deberán contener como mínimo lo siguiente:
a) Datos de identificación del OCP y del solicitante, indicando para cada uno de ellos, cuando menos:
i. Nombre o razón social.
ii. Domicilio.
iii. Teléfono.
iv. Correo electrónico de contacto cuando aplique
v. Registro Federal de Contribuyentes.
b) Lugar y fecha de expedición (esta fecha no debe ser anterior a la fecha en la cual se tomó la decisión sobre la certificación).
c) Número único de identificación del documento.
d) Número del IRP que se toma como base para otorgar la certificación.
e) Resultados de la evaluación, incluyendo:
i. Nombre y domicilio de la fábrica o planta de producción.
ii. Nombre y tipo del producto certificado.
iii. La norma del producto.
iv. Grado y/o clase del producto.
v. Esquema de certificación.
vi. Cualquier otra información requerida por el esquema de certificación.
Los Resultados de la Evaluación de la Conformidad, se pueden apoyar, cuando proceda, con tablas, gráficas, dibujos y fotografías.
Los resultados deben presentarse con precisión, claridad, íntegramente y sin ambigüedades.
f) País de origen.
g) Vigencia de los resultados y términos de los mismos.
h) Numeración de páginas añadiendo, además, el número total de páginas de que consta el documento.
i) En su caso, observaciones, pudiendo indicarse en esta sección cualquier desviación, adición o exclusión de la especificación de las pruebas o cualquier señalamiento reportado por el OCP.
j) El nombre y firma del personal del OCP que realizó la evaluación o del responsable de esta.
7.5. Visitas de seguimiento
Los CCP otorgados están sujetos a visitas de seguimiento por parte del OCP de acuerdo con las opciones de certificación establecidas en 7.3. de esta Norma Oficial Mexicana y dentro del periodo de vigencia del CCP.
Las visitas de seguimiento que lleve a cabo el OCP, se realizarán por personal del OCP o de un tercero de conformidad con artículo 67 de la LIC.
En la(s) visita(s) de seguimiento, el Muestreo se debe efectuar en las bodegas o almacenes del fabricante, importador o comercializador o en los puntos de venta.
7.6. Ampliación de titularidad, renovación o modificación del alcance del CCP.
7.6.1. Ampliación de titularidad.
El titular de los resultados de la Evaluación de la Conformidad puede ampliar la titularidad de estos a los beneficiarios que aquel designe. Los beneficiarios deben establecer un contrato con el OCP, en los mismos términos y mismo esquema de certificación que el titular de los resultados de la Evaluación de la Conformidad.
Los resultados de la Evaluación de la Conformidad emitidos como consecuencia de una ampliación de titularidad quedarán condicionados a la corresponsabilidad adquirida que derive de los resultados de la Evaluación de la Conformidad originalmente expedidos.
Los resultados de la Evaluación de la Conformidad de producto emitidos como consecuencia de una ampliación de titularidad conservarán los beneficios de los resultados originalmente obtenidos.
Los resultados de la Evaluación de la Conformidad de producto que se expidan por ampliación de titularidad serán vigentes hasta la misma fecha que los resultados que correspondan.
La vigencia de los resultados de la Evaluación de la Conformidad de producto que se expidan por ampliación de titularidad, en su caso, estará sujeta al resultado de la visita de seguimiento de los resultados de la Evaluación de la Conformidad del cual se originaron. Las visitas de seguimiento podrán realizarse a los titulares de los resultados de la Evaluación de la Conformidad o a los beneficiarios designados por una ampliación.
Aquellos beneficiarios que cuenten con una ampliación de titularidad, la perderán automáticamente en caso de que modifiquen las características originales del producto.
Los titulares de los resultados de la Evaluación de la Conformidad deben informar por escrito al OCP cuando cese la relación con sus sucursales, importadores, distribuidores y/o comercializadores o beneficiarios para la cancelación de las ampliaciones de los CCP respectivos.
Los documentos que debe presentar el solicitante, para fines de una ampliación de titularidad, son:
a) Copia de los resultados de la Evaluación de la Conformidad;
b) Solicitud de ampliación, en los términos administrativos que establezca el OCP;
c) Declaración escrita con firma autógrafa del titular de los resultados de la Evaluación de la Conformidad y del beneficiario en la que señalen ser corresponsables solidarios del uso que se le da al documento solicitado y, en su caso, que informarán oportunamente al OCP de cualquier anomalía detectada en el uso de la ampliación o de los resultados de la Evaluación de la Conformidad por sus sucursales, importadores, distribuidores y/o comercializadores o beneficiarios.
7.6.2. Renovación de los resultados de la Evaluación de la Conformidad.
Para solicitar la renovación de un CCP que está a punto de llegar al vencimiento y que el titular del mismo requiera obtener nuevamente la certificación, es indispensable que haya cumplido satisfactoriamente en tiempo y forma con el seguimiento y que el IRP cumpla con lo que especifica la presente Norma Oficial Mexicana, esto es, que se haya realizado el muestreo y que se haya presentado al OCP, el IRP aprobatorio derivado de la evaluación.
Cuando no haya cambiado la información técnica, el interesado puede solicitar la renovación de los resultados de la Evaluación de la Conformidad de su producto, ingresando la solicitud de certificación. En caso de que, al momento de solicitar la renovación del CCP, requiera que se amplíe o reduzca el alcance de la certificación, debe presentar junto con la solicitud de certificación aquella documentación técnica que respalde la información que se pretenda actualizar en el CCP a renovar.
Debe considerar la totalidad de los documentos que se le hayan requerido para obtener la certificación inicial. La vigencia del CCP es la misma que indica el esquema de certificación correspondiente.
Los resultados de la Evaluación de la Conformidad expedidos pueden renovarse por los periodos correspondientes, tantas veces como sea solicitado, siempre y cuando los interesados cumplan con lo establecido en esta Norma Oficial Mexicana y las condiciones bajo las cuales se expidieron los resultados de la Evaluación de la Conformidad originales se conserven.
Para tal fin, los titulares de los resultados de la Evaluación de la Conformidad deben presentar ante un OCP lo siguiente:
a) La información del Apéndice A.1
b) Solicitud de renovación.
c) Carta bajo protesta de decir verdad de que las condiciones bajo las que se otorgó el documento original se mantienen.
d) Actualización de la información documental del esquema de certificación correspondiente.
e) Resultados de seguimiento del informe de pruebas o resultados.
7.6.3. Modificación del alcance del CCP.
Una vez otorgados los resultados de la Evaluación de la Conformidad, éstos se pueden ampliar, reducir o modificar en su alcance, a petición del titular, siempre y cuando se demuestre que se cumple con los requisitos de esta Norma Oficial Mexicana, mediante análisis documental o de pruebas de acuerdo con lo establecido en el esquema de certificación correspondiente.
El titular puede ampliar, modificar o reducir en sus CCP domicilios, beneficiarios de los resultados de la Evaluación de la Conformidad base, titulares, entre otros, siempre y cuando se cumpla con el esquema de certificación bajo el cual se expidió el CCP base y de conformidad a la LIC y el RLFMN o el que lo sustituya.
Para ampliar, modificar o reducir los resultados de la Evaluación de la Conformidad, se deben presentar los documentos siguientes:
a) Información técnica que justifiquen los cambios solicitados y que demuestren el cumplimiento con esta Norma Oficial Mexicana,
b) Cumplimiento con el esquema de certificación de producto correspondiente según lo descrito en el 7.3 de esta Norma Oficial Mexicana.
7.7. Suspensión y cancelación de los CCP
La suspensión y cancelación de los resultados de la Evaluación de la Conformidad, se realizará de conformidad con el artículo 154, fracción VI de la LIC y 102 del Reglamento de la LFMN o el que lo sustituya del reglamento aplicable vigente.
La suspensión debe ser notificada al titular por el OCP, otorgando un plazo de treinta (30) días naturales para hacer las aclaraciones pertinentes o subsanar las deficiencias del producto. Una vez concluido el plazo otorgado y siempre que el titular no haya subsanado los incumplimientos, el OCP procederá a la cancelación inmediata de los resultados de la Evaluación de la Conformidad.
En todos los casos de cancelación el OCP debe dar aviso a las autoridades correspondientes, informando los motivos de ésta. El OCP mantendrá el expediente físico y/o electrónico de los productos de acero con los resultados de la Evaluación de la Conformidad cancelados por incumplimiento con la presente Norma Oficial Mexicana por un periodo de 5 años contados a partir de la cancelación y los mantendrá disponibles para las autoridades correspondientes.
7.7.1. Se procederá a la suspensión del CCP:
a) Por incumplimiento con la Norma Oficial Mexicana aplicable en aspectos de marcado o información requerida por la norma aplicable.
b) Cuando el seguimiento no pueda llevarse a cabo por causas imputables al titular del CCP.
c) Cuando el titular del CCP no presente al Organismo de Certificación el IRP derivado de los seguimientos, dentro de los treinta (30) días naturales, contados a partir de la fecha de su emisión y dentro la vigencia del CCP.
d) Por cambios o modificaciones a las especificaciones o diseño de los productos certificados que no hayan sido evaluados por causas imputables al titular del CCP.
e) Cuando la Autoridad Normalizadora lo determine con base en la LIC y el RLFMN o los documentos que los abroguen.
7.7.2. Se procederá a la cancelación inmediata del CCP:
a) En su caso, por cancelación del certificado de conformidad del SGC de la línea de producción (ver 7.3.1, inciso b).
b) Cuando se detecte falsificación o alteración de documentos relativos a la certificación.
c) A petición del titular del CCP la certificación, siempre y cuando se hayan cumplido las obligaciones contraídas en la certificación, al momento en que se solicita la cancelación.
d) Cuando se incurra en declaraciones engañosas en el uso del CCP.
e) Por incumplimiento con especificaciones de la Norma Oficial Mexicana, o Norma Mexicana referida, que no sean aspectos de marcado o información comercial.
f) Una vez notificada la suspensión, no se corrija el motivo de ésta en el plazo establecido.
g) Cuando la Autoridad Normalizadora lo determine con base en la LIC y el RLFMN o los documentos que los abroguen.
h) Se hayan efectuado modificaciones al producto sin haber notificado al Organismo de Certificación correspondiente.
i) No se cumpla con las características y condiciones establecidas en el CCP.
j) El documento donde consten los resultados de la Evaluación de la Conformidad pierda su utilidad o se modifiquen o dejen de existir las circunstancias que dieron origen al mismo, previa petición de parte.
7.8. Cumplimiento.
Para demostrar el cumplimiento conforme a la presente Norma Oficial Mexicana, los interesados deben presentar ante la autoridad o a quien solicite el documento donde consten los resultados de la Evaluación de la Conformidad realizados por el OCP correspondiente.
Las autoridades competentes deberán reconocer los resultados de la Evaluación de la Conformidad realizados por los Organismos de Evaluación de la Conformidad de acuerdo con lo indicado en el artículo 68 de la LIC.
8. Vigilancia
La vigilancia de la presente Norma Oficial Mexicana está a cargo de la Secretaría de Economía y la Procuraduría Federal del Consumidor conforme a sus respectivas atribuciones.
9. Concordancia con normas internacionales
Esta Norma Oficial Mexicana no es equivalente (NEQ) con ninguna Norma Internacional, por no existir esta última al momento de su elaboración.
Apéndice A
(Normativo)
Documentos requeridos para certificación de producto
A.0 Para la certificación inicial
a) Formato de solicitud, establecido por el OCP.
b) Contrato de prestación de servicios de certificación (en original y por duplicado).
c) Copia de la cédula de Registro Federal de Contribuyentes (RFC).
d) Copia del acta constitutiva de la empresa, cuando el interesado sea una persona moral.
e) Copia de la acreditación de personalidad en el caso de ser representante legal junto con la copia del instrumento público donde se le nombra como tal.
f) En caso de producto de importación, la(s) fracción(es) arancelaria(s) correspondiente(s).
g) En caso de requerirse, instructivo en español, etiqueta, garantía y centros de servicio.
h) Copia y original para cotejo, de la acreditación de personalidad en el caso de ser una persona diferente al interesado, además deberá presentar carta poder firmada por el representante legal que autoriza el trámite ante el OCP.
i) Información técnica del producto, características de acuerdo a la norma del producto, grados, usos, fotografías o catálogos.
j) Tratándose de la 7.3.1., el Informe de evaluación del SCC o SGC según corresponda, que compruebe el cumplimiento con la Norma Mexicana NMX-CC-9001-IMNC-2015, ver 2.31 o la que la sustituya, de acuerdo con alguna de las opciones indicadas en esta Norma Oficial Mexicana. La evaluación al SGC o SCC puede realizarse de forma paralela a la evaluación al producto.
k) En el caso de 7.3.1. copia del certificado de conformidad del SGC emitido por un OCP de sistemas de gestión debidamente acreditado en términos de la LIC, en donde se compruebe el cumplimiento con la Norma Mexicana NMX-CC-9001-IMNC-2015, ver 2.31 o la que la sustituya.
A.1 Para la renovación del CCP
a) Formato de solicitud, establecido por el OCP.
b) Información técnica del producto, características, grados, usos, fotografías o catálogos del producto.
c) En caso de requerirse, instructivo en español, etiqueta, garantía y centros de servicio.
d) En el caso de 7.3.1, inciso c), el Informe de evaluación del SCC o SGC según corresponda, que compruebe el cumplimiento con la Norma Mexicana NMX-CC-9001-IMNC-2015, ver 2.31 o la que la sustituya, de acuerdo con alguna de las opciones indicadas en el presente instrumento normativo. La evaluación al SGC o SCC puede realizarse de forma paralela a la evaluación al producto.
e) En el caso de 7.3.1, inciso b), el certificado de conformidad del SGC emitido por un Organismo de certificación de sistemas de gestión debidamente acreditado en términos de la LIC, en donde se compruebe el cumplimiento con la Norma Mexicana NMX-CC-9001-IMNC-2015, ver 2.31 o la que la sustituya.
Apéndice B
(Normativo)
Muestreo del procedimiento de evaluación de la conformidad
B.0 Procedimiento
Para efectos del Muestreo, se considera como familia al grupo de productos del:
a) mismo tipo de producto.
b) mismo grado y/o clase de acero conforme a la norma del producto.
c) misma marca.
d) mismo país de origen.
Sólo se permiten variantes de acuerdo a la definición de familia.
Tabla B1 . - Tamaño de muestra para fines de Evaluación de la Conformidad
PRODUCTO |
NORMAS MEXICANAS APLICABLES |
NÚMERO DE MUESTRAS PARA EVALUACIÓN DE LA CONFORMIDAD (a) |
Lámina de acero al carbono galvanizado por el proceso de inmersión en caliente, acanalada. |
NMX-B-060-1990, ver 2.4. |
3 piezas por grado de acero |
Lámina de acero al carbono, galvanizada por el proceso de inmersión en caliente para uso estructural. |
NMX-B-066-1988, ver 2.5. |
3 piezas por grado de acero |
Varilla corrugada de acero, grado 60, laminada en frío para refuerzo de concreto. |
NMX-B-072-CANACERO-2017, ver 2.6. |
3 piezas por designación y grado. |
Gaviones y colchones para revestimiento hechos con malla hexagonal triple torsión. |
NMX-B-085-CANACERO-2020, ver 2.7. |
3 piezas de acuerdo con su Clasificación. |
Acero estructural con límite de fluencia mínimo de 290 MPa (29 kgf/mm2) y con espesor máximo de 12.7 mm. |
NMX-B-099-1986, ver 2.8. |
3 piezas. |
Tubos de acero con o sin costura para pilotes. |
NMX-B-198-CANACERO-2020, ver 2.9. |
15/30(b) |
Tubos sin costura o soldados de acero al carbono, formados en frío, para usos estructurales. |
NMX-B-199-1986, ver 2.10. |
15/30(b) |
Tubos de Acero al Carbono, soldados y sin costura, conformados en caliente para usos Estructurales |
NMX-B-200-CANACERO-2021, ver 2.11. |
15/30(b) |
Acero al carbono, alta resistencia baja aleación y alta resistencia baja aleación con formabilidad mejorada laminado en caliente, en calidad comercial, troquelado y estructural, en rollo. |
NMX-B-248-CANACERO-2006, ver 2.12. |
3 piezas. |
Alambre de acero liso o corrugado para refuerzo de concreto. |
NMX-B-253-CANACERO-2020, ver 2.13. |
3 piezas. |
Acero estructural. |
NMX-B-254-CANACERO-2008, ver 2.14. |
3 piezas. |
Acero estructural de alta resistencia baja aleación al Manganeso-Niobio-Vanadio. |
NMX-B-284-CANACERO-2017, ver 2.15. |
3 piezas. |
Perfiles I y H de tres planchas soldadas de acero. |
NMX-B-286-1991, ver 2.16. |
3 piezas. |
Malla electrosoldada de acero liso o corrugado para refuerzo de concreto. |
NMX-B-290-CANACERO-2021, ver 2.17. |
3 piezas por medida. |
Torón de siete alambres sin recubrimiento con relevado de esfuerzos para concreto presforzado. |
NMX-B-292-CANACERO-2018, ver 2.18. |
3 piezas o rollos por medida. |
Alambre de acero, sin recubrimiento con relevado de esfuerzos para usarse en concreto presforzado. |
NMX-B-293-CANACERO-2019, ver 2.19. |
3 piezas o rollos por medida. |
Lámina de acero al carbono laminada en frío para uso estructural. |
NMX-B-348-1989, ver 2.20. |
3 piezas o rollos por medida. |
Armaduras electrosoldadas de sección triangular, de alambre de acero corrugado o liso para refuerzo a flexión de elementos estructurales de concreto. |
NMX-B-455-CANACERO-2021, ver 2.21. |
3 piezas o rollos por medida. |
Perfiles y planchas de acero de baja aleación y alta resistencia al manganeso-niobio-vanadio para uso estructural. |
NMX-B-480-CANACERO-2011, ver 2.26. |
3 piezas por grado de acero. |
Armaduras electrosoldadas de alambre de acero para castillos y dalas. |
NMX-B-456-CANACERO-2017, ver 2.22. |
3 piezas o rollos por medida. |
Varilla corrugada de acero de baja aleación para refuerzo de concreto. |
NMX-B-457-CANACERO-2019, ver 2.23. |
3 piezas por designación y por grado. |
Tubos de acero de bajo carbono, troncocónicos, para uso estructural. |
NMX-B-461-1996, ver 2.24. |
3 piezas. |
Lámina acanalada de acero al carbono con recubrimiento de aleación, aluminio-cinc, para muros y techos. |
NMX-B-471-1990, ver 2.25. |
3 piezas por grado de acero |
Escalerilla de acero para refuerzo horizontal de muros mampostería. |
NMX-B-500-CANACERO-2021, ver 2.27. |
3 piezas por medida. |
Varilla corrugada de acero para refuerzo de concreto. |
NMX-B-506-CANACERO-2019, ver 2.28. |
3 piezas por designación y grado. |
Torones y cables de acero. |
NMX-H-084-1983, ver 2.29. |
3 piezas. |
NOTAS: a) El Muestreo es por duplicado, por lo que se tomará una muestra para ensayo y otra como testigo, de acuerdo con los tamaños de muestra ya indicados. b) Para fines de Evaluación de la Conformidad, se podrá elegir para procesos de certificación inicial o de renovación, evaluar una muestra (para cuando el producto sea del mismo diámetro, espesor y grado) o emplear un muestreo (15/30) para el cual se aplicará el diagrama de muestreo establecidos en el Apéndice C. c) Tratándose de varillas, armaduras, mallas y el nivel de calidad aceptable (NCA) es de 4% para defectos críticos y de 10% para defectos mayores y menores, considerando un muestreo normal sencillo y un nivel de inspección especial S-1. d) Para realizar la vigilancia del producto de seguimiento, se debe seleccionar una muestra (3 piezas) o emplear un muestreo (5/10) para el cual se aplicará el diagrama de muestreo establecido en el Apéndice C, según corresponda. |
||
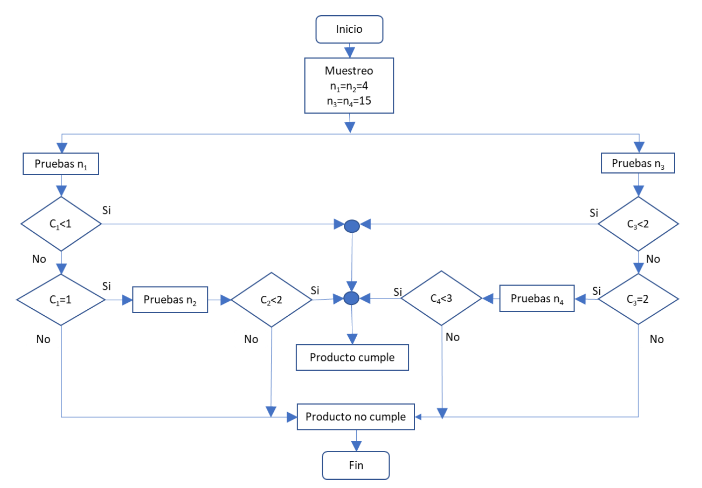
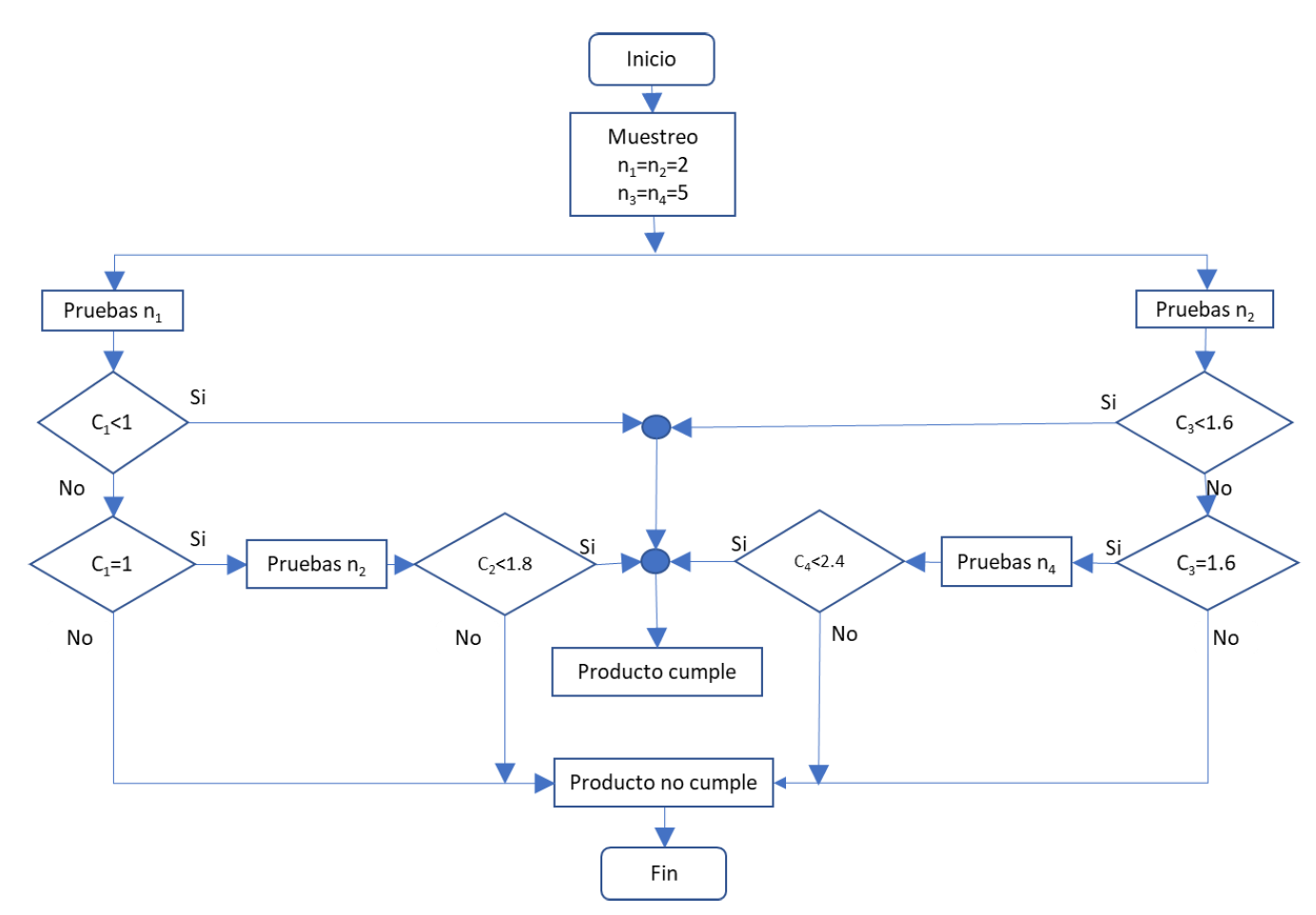
Apéndice C
(Informativo)
Diagramas de muestreo
C.0 Certificación inicial y/o renovación

Muestras |
Números de aceptación |
Defectos |
n1 = n2 = 4 |
C2 es el acumulado para n1 + n2 |
1 crítico = 1.25 mayor |
n3 = n4 = 15 |
C4 es el acumulado para n3 + n4 |
1 mayor = 8 menor |
C.1 Seguimiento

Muestras |
Números de aceptación |
Defectos |
n1 = n2 = 2 |
C2 es el acumulado para n1 + n2 |
1 crítico = 1.25 mayor |
n3 = n4 = 5 |
C4 es el acumulado para n3 + n4 |
1 mayor = 8 menor |
10. Bibliografía
TRANSITORIOS
Primero. Esta Norma Oficial Mexicana entrará en vigor a los 180 días naturales contados a partir del día natural siguiente al de su publicación en el Diario Oficial de la Federación únicamente para los productos que a continuación se indican:
Segundo. Tratándose del resto de los productos de la tabla 1 del Capítulo 4 de la presente Norma Oficial Mexicana, esta Norma Oficial Mexicana entrará en vigor a los 18 meses contados a partir del día natural siguiente al de su publicación en el Diario Oficial de la Federación.
Tercero. Los interesados en acreditarse como Organismos de Evaluación de la Conformidad en la modalidad de Organismos de Certificación de Producto y Laboratorios de Pruebas pueden comenzar su proceso de acreditación ante la Entidad de Acreditación que corresponda y de Aprobación ante la Secretaría de Economía desde el momento de la publicación de esta Norma Oficial Mexicana en el Diario Oficial de la Federación en términos de lo establecido en la LIC.
Cuarto. Los fabricantes, comercializadores e importadores de productos de acero contenidos en esta Norma Oficial Mexicana podrán comenzar los trámites para realizar la Evaluación de la Conformidad de sus productos desde el momento de la publicación de la presente Norma Oficial Mexicana, ante los Organismos de Evaluación de la Conformidad que sean acreditados y aprobados, o a falta de estos y de manera excepcional, ante la Secretaría de Economía en términos de lo establecido en la LIC.
Ciudad de México, a 18 de noviembre de 2025.- Directora General de Normas y Presidenta del Comité Consultivo Nacional de Normalización de la Secretaría de Economía, Lilian Aurora Pérez Ornelas.- Rúbrica.